10 клас(індивідуальне навчання)

04.12.25
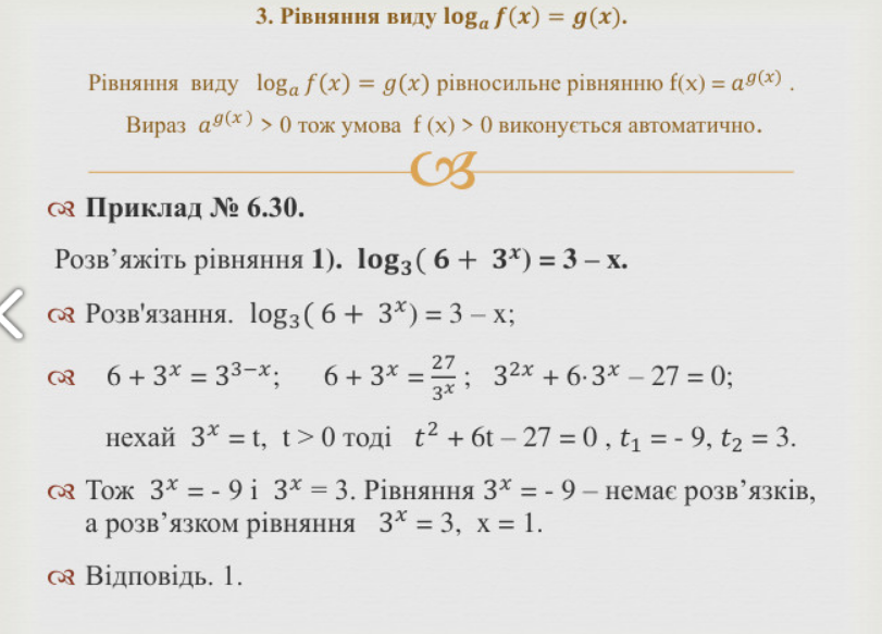
Розв'язування задач



 











03.12.25
Розв'язування вправ

І. Повторити формули

    ІІ. Записати в зошит розв'язання вправ 1, 2, 3.
















03.12.2527.11.25  Геометрія
Перпендикулярність прямої та площини
І. Переглянути матеріал відеоуроку.
Посилання на відеоурок
https://youtu.be/McS06wZ6j9k?si=90XxmYDaf1fXA7fj
ІІ. Записати розв'язання задач 1, 2, 3





26.11.25
Співвідношення між тригонометричними функціями

     
Записати в зошит































13.11.25
Паралельне проектування
І. Переглянути відеоурок
Посилання на відеоурок
https://youtu.be/zBUJV2bFdrU?si=yPP0gjpImJebg2y0

ІІ. Записати:
* означення;
* властивості;
* розв'язання задач №4.47, 4.56.





12.11.25
Одиничне коло
І. Переглянути відеоурок
Посилання на відеоурок:
https://youtu.be/ifTETz8iZHk?si=XxSnxGwoAfAs5-AP
ІІ. Побудувати одиничне коло, поділ його на чверті.
ІІІ. Виконати вправу №8.8(1-7).










05.11.25    Алгебра

Радіанна міра кута
І. Опрацюти матеріал відеоуроку.
Посилання на відеоурок
https://youtu.be/aWdn-BUFxqc?si=EObrhq7f7pxOXZ4K
ІІ. Записати:
* означення радіана;  
* розв'язання прикладів 1, 2.
ІІІ. Дом. завдання п.8, № 8.1(1, 2, 3), 8.2 (1, 2, 3).

















22.10.25 Алгебра
Ірраціональні рівняння
І.Переглянути відеоурок.
Посилання на відеоурок
https://youtu.be/eJ-MGvGiyKQ?si=Nt8JclBJe0kXJ9mf
ІІ.Записати означення ірраціонального рівняння.
ІІІ. Розв'язання вправи №7.2.





17.10.25  Алгебра
   Розв'язування вправ
І. Повторити


ІІ. Записати розв'язання вправ № 6.5, 6.7(1,2,3)










16.10.25
Геометрія
Розміщення двох площин у просторі
І. Переглянути відеоурок.
Посилання на відеоурок:
https://youtu.be/8ihLyc9uuRs?si=nwrdoZOdqcB-WlGi
ІІ. Записати:
* випадки розміщення площин у просторі;
* ознаку паралельності площин;
* властивості паралельних площин;
* розв'язання задачі №31.2


15.10.25 Алгебра
СТЕПІНЬ З РАЦІОНАЛЬНИМ ПОКАЗНИКОМ  
І. Опрацювати матеріал відеоуроку.
 Посилання на відеоурок:
https://youtu.be/NdDVj_frzxg?si=TSwQxwWuUftpEqlk
ІІ. Записати 
* означеня степеня з раціональним показником;
* розв'язання вправ № 6.1,6.3.


10.10.25.Алгебра
Розв'язування вправ
І. Опрацювати матеріал відеоуроку.
Посилання на відеоурок:
https://youtu.be/QLBht14Lwng?si=rsS1PEL1psg-lE0l
ІІ. Записати розв'язання вправ № 5.7(1,2,3), №5.9(1,2,3).









09.10.25 Геометрія
Взаємне розміщення прямої та площини у просторі




















    















08.10.25.Алгебра
Властивості кореня п-го степеня
І. Опрацювати матеріал відеоуроку.
Посилання на відеоурок:
https://youtu.be/hcK3HSoPA48?si=_KspDLRQF8dj8gso
ІІ. Записати властивості кореня п-го степеня 
(з прикладами до кожної властивості) та розв'язання вправи №5.1






10 клас.  Геометрія
11.09.25
Способи задання площини
І. 1)Повторити: Що вивчає стереометрія?
2) Аксіоми стереометрії.
3) Як можно визначити (задати) площину?
Записати у зошит (виконати рисунки)

Дом. завдання: п.27 (Вивчити способи задання площини, 
повторити аксіоми стереометрії )





10.09.25  Алгебра
Тема: Функції та їх графіки
Переписати в зошит 
























Комментариев нет:

Отправить комментарий